为加强学风建设,营造健康向上、主动学习的治学氛围,我院在4月22日开展“本科教学日”系列活动之一:“大学生创新创业训练计划项目”结题答辩会暨学生观摩会。学院副院长李红主持会议。张渊明、王子奇、徐慧华,白燕、张欢、于涛,罗丙红、王吉壮、周美云共9位答辩专家分三组对参加结题验收的29个项目进行答辩检查。现场共有来自全院各年级各专业近60位学生前来观摩。
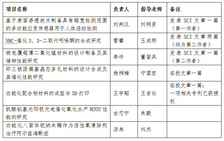
通过专家评议,参与答辩的29个项目全部通过结题验收,并评选出7项院级优秀项目,项目信息如下:


(学生现场答辩)
图、文/邹灵君
初审/李红
终审/邵桂珍
